当前位置:首页>>公司产品>>课程建设 课程建设

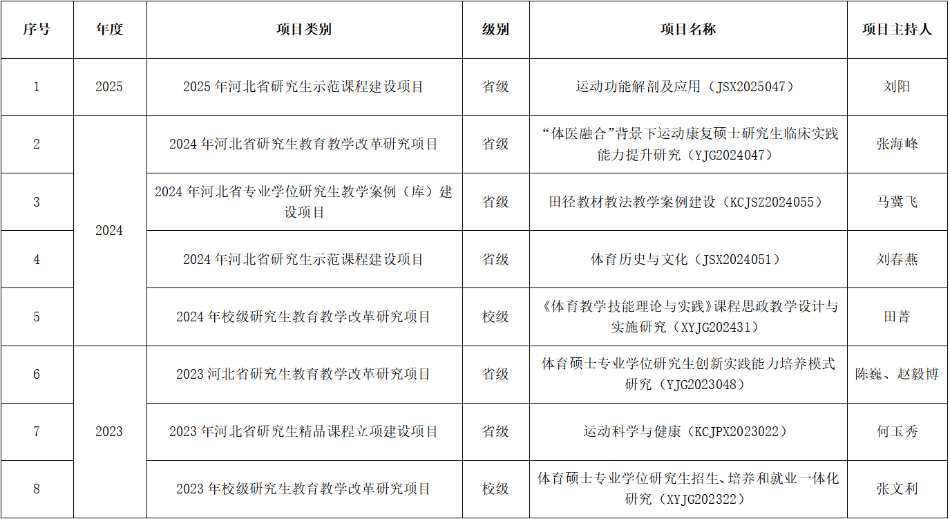
太阳成集团tyc234cc研究生课程建设立项项目(近三年)

发布时间:2025-10-10 浏览次数:0




中国·太阳成集团tyc234cc(Macau)股份有限公司-集团官网 版权所有 河北省石家庄市裕华区南二环东路20号(050024) 电话:0311-80787700

本站内容未经授权禁止转载、摘编、复制或建立镜像。

冀ICP备18011017号-3   冀公网安备 13010802000630号